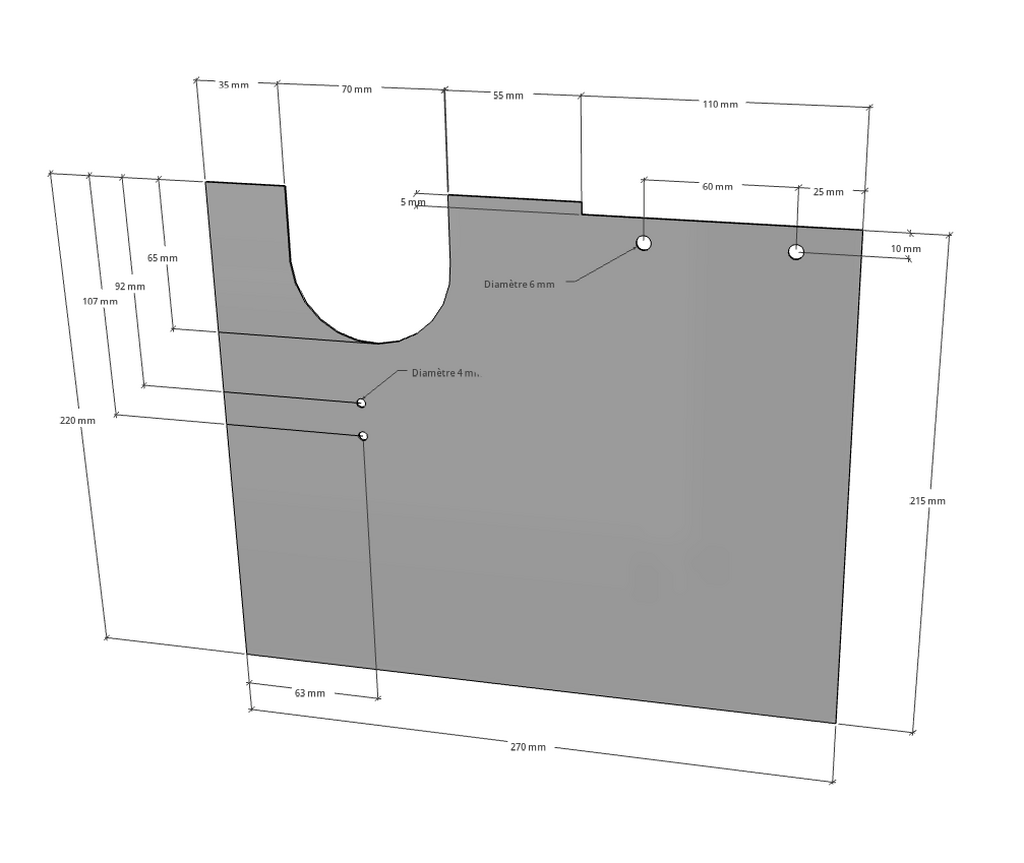
Je vous propose ici un plan pour des pièces permettant d'améliorer l'aspiration des sciures sur une scie sous table Kity 608/609 en obstruant une partie des ouvertures présentes dans le carter. Vous pouvez retrouver cette réalisation dans un pas à pas sur la Rénovation et amélioration d'une scie/toupie Kity 609.

Discussions