Bonjour à tous
je viens d'acheter un combiné robland X310 220V
Dés la réception je m'en suis servi sans aucun soucis, hormis un cable mal connecté et une petite chatouille électrique. Une fois le cable identifié et rebranché nickel j'ai pu faire mon plan de travail en chêne (photo à venir)
bref maintenant plus rien.
Quand je démarre, les plombs saute, sur la scie, la dégau pareil.
Qu'en pensez vous ? Les condensateurs ?
d'avance merci
Edwood
?
4 réponses
Autres questions de
EdWood
Voir aussi
4 réponses
2 réponses

Merci à tous pour vos réponses !
Bonjour à tous Merci pour tous vos message et suggestion de cause de panne.
je vous fais part de tout cela. Ce sont des infos utiles qui pourront servir à d'autre je pense.
Mon électricien est passé analyser ça.
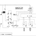
en fait ce n'est pas très compliqué a faire ni à comprendre. (voir schéma)
L'un des moteurs à un soucis d'isolement ou de bobine, et vu qu'ils sont relier entre eux sur les condensateurs, à chaque essais sur chaque moteur le différentiel saute ! à l'inverse d'un combiné en triphasé où les moteurs ne sont pas relier au condensateur.
j'ai donc déposé le moteur en question (la scie) et amener à un bobineur! verdict Lundi !
à suivre, je vous tiens au "courant" !
bien du temps a passé !
donc en fait c'était une petite rondelle qui se baladait dans le moteur.
le "Bobineur" en a profité pour changer les roulements fatigué en même temps.
voilà cela peut, peut-être utile à certain dans le futur.
en tout cas, tout est bien qui fini bien !
merci a tous d'avoir partager vos expériences.
a plus